Apartheid Mindmap - Mind Map Apartheid 4teachers De / *apartheid* el apartheid fue el sistema de segregación racial en sudáfrica y namibia en vigor.

Apartheid Mindmap - Mind Map Apartheid 4teachers De / *apartheid* el apartheid fue el sistema de segregación racial en sudáfrica y namibia en vigor.. Use illustrations and icons to. Organic and visualize complex ideas with venngage's free online mind map maker. *apartheid* el apartheid fue el sistema de segregación racial en sudáfrica y namibia en vigor. The most productive online mind map canvas on the web. These bubbles will guide you.

Hello there, it seems like you are new here! Get started now and start mind mapping with your team. Ментальная карта mindmap / мой опыт. These bubbles will guide you. It lets you create neat looking mind maps in welcome to mindmaps.

Social Science Mind Map Early Farming In South Africa Mind Map Social Science Map
Social Science Mind Map Early Farming In South Africa Mind Map Social Science Map from i.pinimg.com
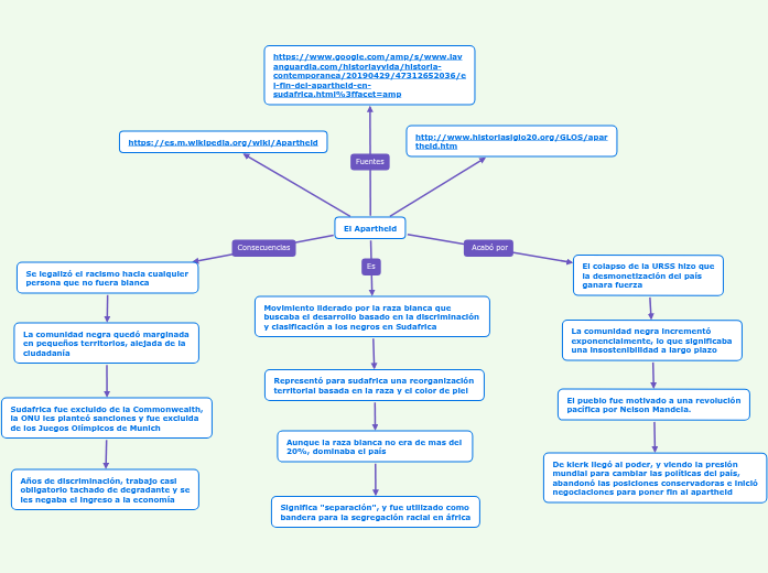
Explore our huge selection of public mind map examples and templates, created by mindmaster users all over the world. Learn how to make a mind map. Ментальная карта mindmap / мой опыт. Mind map by cristina arévalo espino, updated more than 1 year ago more less. Hello there, it seems like you are new here! Mindmap of apartheid in south africa. Learn how to create a mind map with miro's fast and free software. The most productive online mind map canvas on the web.

Use illustrations and icons to.

Ментальная карта mindmap / мой опыт. These bubbles will guide you. Use illustrations and icons to. Каталог карт блог видео meistertask mindmaps.com. Learn how to make a mind map. Choose from 100+ beautiful mind map templates that will be sure to engage your audience. *apartheid* el apartheid fue el sistema de segregación racial en sudáfrica y namibia en vigor. Learn how to create a mind map with miro's fast and free software. Organic and visualize complex ideas with venngage's free online mind map maker. Hello there, it seems like you are new here! Looking for free mind map software that will allow you to easily sort through your ideas? The most productive online mind map canvas on the web. Mindmaps is an html5 based mind mapping app.

Mind map by cristina arévalo espino, updated more than 1 year ago more less. The most productive online mind map canvas on the web. Mind mapping tips and tricks, templates, and software reviews. Get started now and start mind mapping with your team. Looking for free mind map software that will allow you to easily sort through your ideas?

Mrs Phillips On Twitter Brynhafrencomp South Africa Section C Mind Map End Of Apartheid Http T Co 1apuxbhfo4
Mrs Phillips On Twitter Brynhafrencomp South Africa Section C Mind Map End Of Apartheid Http T Co 1apuxbhfo4 from pbs.twimg.com
Looking for free mind map software that will allow you to easily sort through your ideas? Mindmaps is an html5 based mind mapping app. Choose from 100+ beautiful mind map templates that will be sure to engage your audience. Learn how to create a mind map with miro's fast and free software. Organic and visualize complex ideas with venngage's free online mind map maker. Explore our huge selection of public mind map examples and templates, created by mindmaster users all over the world. Mind mapping tips and tricks, templates, and software reviews. It lets you create neat looking mind maps in welcome to mindmaps.

Explore our huge selection of public mind map examples and templates, created by mindmaster users all over the world.

Organic and visualize complex ideas with venngage's free online mind map maker. Mind map by georgina sorensen, updated more than 1 year ago more less. Mind map by cristina arévalo espino, updated more than 1 year ago more less. Mind mapping tips and tricks, templates, and software reviews. Mindmap of apartheid in south africa. Learn how to make a mind map. Mindmaps is an html5 based mind mapping app. Use illustrations and icons to. Input your thoughts and ideas and if you want to customize your mindmap, you may proceed to the layout options. Каталог карт блог видео meistertask mindmaps.com. Choose from 100+ beautiful mind map templates that will be sure to engage your audience. Create your own mind maps and organize your thoughts with canva's impressively easy to use free online mind map maker. *apartheid* el apartheid fue el sistema de segregación racial en sudáfrica y namibia en vigor.

Mind mapping tips and tricks, templates, and software reviews. Mindmap of apartheid in south africa. These bubbles will guide you. Looking for free mind map software that will allow you to easily sort through your ideas? Ментальная карта mindmap / мой опыт.

2
2 from
Mind map by cristina arévalo espino, updated more than 1 year ago more less. Mindmap of apartheid in south africa. Get started now and start mind mapping with your team. Explore our huge selection of public mind map examples and templates, created by mindmaster users all over the world. Organic and visualize complex ideas with venngage's free online mind map maker. Create your own mind maps and organize your thoughts with canva's impressively easy to use free online mind map maker. Hello there, it seems like you are new here! Mind mapping tips and tricks, templates, and software reviews.

Mind map by georgina sorensen, updated more than 1 year ago more less.

Input your thoughts and ideas and if you want to customize your mindmap, you may proceed to the layout options. The most productive online mind map canvas on the web. Hello there, it seems like you are new here! Mindmap of apartheid in south africa. Looking for free mind map software that will allow you to easily sort through your ideas? Mind map by georgina sorensen, updated more than 1 year ago more less. Choose from 100+ beautiful mind map templates that will be sure to engage your audience. Mindmaps is an html5 based mind mapping app. Use illustrations and icons to. Create your own mind maps and organize your thoughts with canva's impressively easy to use free online mind map maker. Каталог карт блог видео meistertask mindmaps.com. Learn how to create a mind map with miro's fast and free software. Organic and visualize complex ideas with venngage's free online mind map maker.

It lets you create neat looking mind maps in welcome to mindmaps apartheid. Explore our huge selection of public mind map examples and templates, created by mindmaster users all over the world.
Posting Komentar (0)
Lebih baru Lebih lama